应用实例
本文以制作2019年4月降水分布图为例,介绍具体处理自动化操作流程。
数据准备
本实例所要用的数据有:
- 气象站点降水数据
- 全国行政轮廓面数据(.shp文件)
- 省行政等数据
操作流程
- 打开“Precipitation_Apr.udb”数据源。
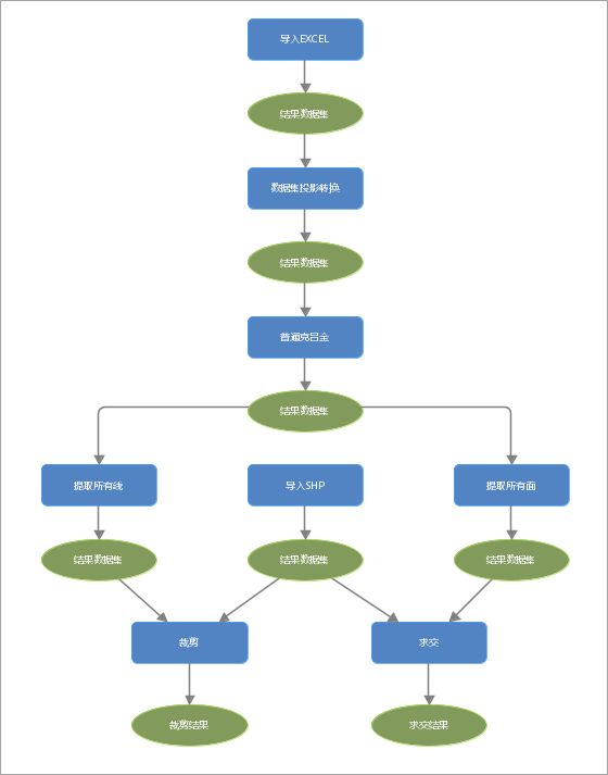
- 单击“处理自动化”选项卡中的“新建”按钮,在打开的处理自动化窗口中,依次添加:导入EXCEL、数据集投影转换、普通克吕金插值、提取所有线、提取所有面、导入SHP、求交、裁剪,并建立相应的连接关系,调整工具在画布中的位置,如下图所示:
- 裁剪:连接时,将提取所有等值线的结果数据设置为源数据,导入SHP数据设置为叠加数据;
- 求交:连接时,将提取所有等值面的结果数据设置为源数据,导入SHP数据设置为叠加数据;

- 数据集投影转换参数设置:选择与全国行政轮廓数据坐标系一致的目标坐标系,否则后续执行裁剪和求交会因坐标系不同而执行失败,这里设置为“China_2000”。
- 普通克吕金参数设置:
- 源数据集:将源数据集设置为“Precipitation_Apr_P”点数据;
- 参数设置:将插值字段设置为“PrecipitationeAverage”,缩放比例为1;
- 结果数据:将像素格式设置为“双精度浮点型”,其他参数使用默认值;
- 其他参数:出上述以为的参数,使用默认值。
- 提取所有等值线参数设置:将等值距设置为8,光滑方法选择“B样条法”,光滑系数为2。
- 提取所有等值面参数设置:将等值距设置为8,光滑方法选择“B样条法”,光滑系数为2。
- 导入SHP文件:选择China_R.shp文件所在路径。
- 设置好以上参数后,单击“处理自动化”选项卡中的“检查”按钮,输出窗口提示“处理自动化检查通过,可以运行。”
- 单击处理自动化选项卡中的执行按钮,即可按照工作流的指定顺序,开始依次执行功能。
- 若执行处理自动化后发现模型存在问题,可通过处理自动化选项卡->处理自动化组->取消按钮及时取消模型运行。
- 工作流执行结束后,将裁剪和求交的结果数据,叠加已有数据进行地图配图,即可得到下图所示的全国4月份平均降水图。
- 单击“处理自动化”选项卡中的“保存为工具”按钮,在弹出的对话框中,设置模型工具的分组及工具名称,单击确定,就可以在工具箱中查看保存的模型工具,将其拖拽至画布上即可实现模型的复用。
- 单击“处理自动化”选项卡中的“发布模型”按钮,填写模型名称和模型分组,选择已登录的iServer服务地址,单击“发布”,即可将处理自动化模型以工具的形式发布到 iServer,可以同时运行模型,根据不同月份的数据,即可分别计算出1-12月的月平均降水。
| 注意事项:
|
