任务管理
处理自动化的任务管理,可查看、管理每个模型的执行情况,包括总执行进度、工具子项执行任务、工具参数、执行结果等信息。
参数介绍:
- 显示类型:
- 任务管理:显示当前正在执行的模型具体内容及状态。
- 执行记录:所有的执行记录,单击每条记录可在日志信息中查看执行过程的情况。
- 显示模式:提供简单模式和时间线模式两种模式。

- 日志信息:记录了每条执行记录在程序中的运行情况,提供详细和简单两种方式。
当选中任务管理中执行的某一条记录后,记录的信息将在右侧执行日志中显示。

- 任务类型:将处理自动化窗口中任务的状态分为:等待、正在执行、已完成、已取消、执行失败几种类型。
- 等待:显示了执行完当前任务之后,待执行的下一个功能,如下图中的 “求交”;
- 正在执行:显示了当前正在执行的功能,及执行进度,同时,处理自动化窗口中会在该功能图形中用红色标识进度,如下图中的 “提取风力等值面”;
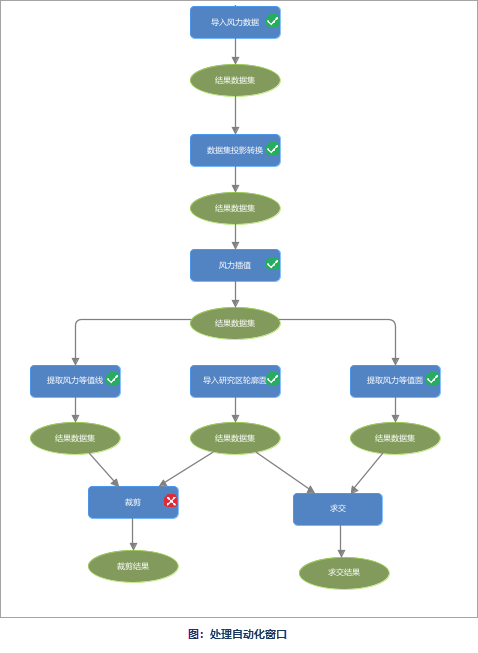
- 已完成:显示了当前处理自动化模型中已执行成功的功能,执行完后,处理自动化窗口中会在该功能的右上角显示绿色的√,如下图所示;
- 已取消:显示当前模型中已取消的功能,单击其后的按钮,可重新执行;
- 执行失败:显示了当前模型中执行失败的功能,执行完成后,任务管理 页面中模型的进度条会变为红色,画布中会在失败功能的右上角显示红色的×,如下图中的 “裁剪”。在处理自动化窗口中双击该功能,修改其参数后,可再次运行。

