水文分析应用实例
使用说明
水文分析基于高程模型(DEM)建立水系模型,用于研究流域水文特征和模拟地表水文过程,并对未来的地表水文情况作出估计。水文分析能够帮助我们分析洪水的范围,定位地表径流污染源,预测地貌改变对径流的影响等,广泛应用于区域规划、农林、灾害预测、道路设计等行业和领域。
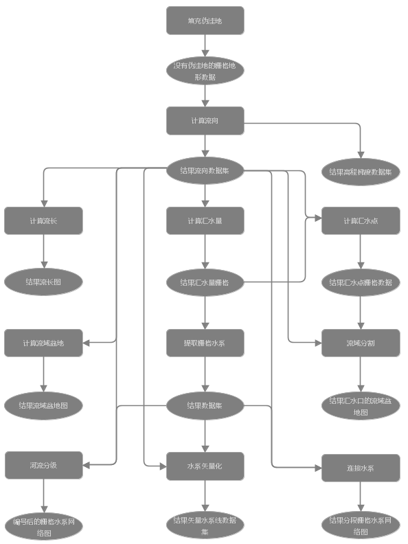
SuperMap的水文分析主要包括填充伪洼地、计算流向、计算流长、计算汇水量、河流分级、连接水系和水系矢量化等操作。
操作步骤
- 打开文件夹ExerciseData/HydrologyAnalysis中的 HydrologyAnalysis 数据源,其中有某地区地形数据,我们以此数据作为基础,通过水文分析自动化处理流程来做示例。
- 单击空间分析选项卡->栅格分析组->水文分析下拉按钮,选择水文分析流程,弹出水文分析处理自动化窗口,如下:
- 单击填充伪洼地图标,在窗口右侧弹出参数设置面板,在面板中设置填充伪洼地数据,如果有已经确定是洼地的地区,可以勾选需要排除的洼地数据,然后选择洼地数据集,则在进行填充伪洼地时不会填充选中区域。
- 单击计算流向图标 ,在参数设置面板中设置计算流向数据参数,根据需要选择是否勾选强制边界栅格流向为向外和创建高程变化梯度,具体含义请参看计算流向的部分。
- 这时,整个处理自动化模型会根据数据的输入输出情况变颜色。如果默认系统处理自动化模型的参数设置,可在窗口空白区域单击右键选择执行,即可完成水文分析操作。
- 在水文分析流程中,应用程序在进行某一步计算时,会自动推荐之前生成的对应的数据集,无需自己选择。
- 若用户需要自定义剩余各项的操作的参数设置,可分别单击模型中计算会水量、提取栅格水系、水系矢量化等步骤后,在参数设置面板中设置相关参数。详细参数说明请参见文末相关链接。
![]() |
| 图:水文分析流程管理 |
注意:
![]() |
![]() |
| 图:水系矢量化结果 | |



相关内容