Application Example
This article takes the creation of the April 2019 precipitation distribution map as an example to introduce the specific GPA workflow.
Data Preparation
The data required for this example includes:
- Meteorological station precipitation data
- National administrative boundary polygon data (.shp File)
- Provincial administrative data, etc.
Workflow
- Open the "Precipitation_Apr.udb" data source.
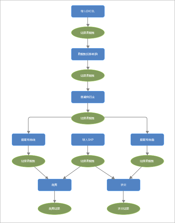
- Click the "New" button in the "GPA" tab. In the opened GPA window, add the following in sequence: Import EXCEL, reproject dataset, ordinary kriging interpolation, extract all isolines, extract all isoregions, Import SHP, intersect, and clip. Establish the corresponding connection relationships and adjust the positions of the tools on the canvas, as shown in the figure below:
- For clip: When connecting, set the result data of extract all isolines as the source data, and Import SHP data settings as overlay data;
- For intersect: When connecting, set the result data of extract all isoregions as the source data, and Import SHP data settings as overlay data;

- Dataset parameter settings: Select a target coordinate system consistent with the national administrative footprint data coordinate system. Otherwise, subsequent clipping and intersection may fail to execute due to different coordinate systems. Here, set it to "China_2000".
- Ordinary kriging parameters:
- Source dataset: Set the source dataset to "Precipitation_Apr_P" point data;
- Parameters: Set the interpolation field to "PrecipitationeAverage", scale factor to 1;
- Result: Set the pixel format to "double", other parameters use default values;
- Other parameters: For parameters other than the above, use default values.
- Extract all isolines parameters: Set the contour interval to 8, select the smoothing method as "B-Spline", and smoothness to 2.
- Extract all isoregions parameters: Set the contour interval to 8, select the smoothing method as "B-Spline", and smoothness to 2.
- Import SHP File: Select the path of the China_R.shp file.
- After setting the above parameters, click the "Check" button in the "GPA" tab. The output window prompts "GPA check passed, ready to run."
- Click the "Execute" button in the GPA tab to start executing the functions sequentially according to the specified order of the workflow.
- If problems are found in the model after executing GPA, you can cancel the model run promptly by clicking the Cancel button in the GPA group under the GPA tab.
- After the workflow execution is completed, overlay the result data of clipping and intersection with existing data for map composition to obtain the national average precipitation map for April as shown in the figure below.
- Click the "Save as Tool" button in the "GPA" tab. In the pop-up dialog, set the grouping and tool name for the model, then click OK. You can then view the saved model tools in the toolbox and drag them onto the canvas to reuse the model.
- Click the "Publish Model" button in the "GPA" tab. Fill in the model name and model grouping, select the logged-in iServer server address, then click "Publish". This will publish the GPA model as a tool to iServer. You can run the model simultaneously and calculate the monthly average precipitation for January to December based on data from different months.
| Note:
|
